ˇ
セミナー・イベントメニュー
A
ホーム
[
詳細検索
C
トピックス一覧
P
分野別
経営・実務
営業・販売・取引先開拓
経営戦略・管理
国際ビジネス・貿易
法務・総務・広報・人事・労務・採用
購買・生産・ISO・現場力・経費削減
経理・財務・税務・記帳
融資・資金繰り
リスク管理・セキュリティー
経営者・後継者向け勉強会
その他の経営・実務
ビジネス・スキル
検定試験対策
ビジネススキル・マナー
パソコン・ITスキル
語学習得
その他のビジネス・スキル
産業・技術
ものづくり
環境・エネルギー
情報通信
ライフサイエンス
小売・商店街・卸売・流通・サービス業
その他の産業・技術
都市活性化・観光・文化
都市活性化・まちづくり・地域プロジェクト
観光・文化
政治・経済
政治
経済
その他の政治・経済
その他
創業・経営革新
共済・保険・福利厚生・年金・賃金・退職金
事業承継・相続・後継者確保
メンタルヘルス
その他
d
開催月別
2026年1月
2026年2月
2026年3月
2026年4月
2026年5月
2026年6月
2026年7月
2026年8月
2026年9月
2026年10月
2026年11月
2026年12月
2027年1月
2027年2月
2027年3月
O
対象別
経営者(社長・役員)
管理者・管理職
中堅社員・リーダー
新入・若手社員
学生
全対象向け
a
行事の種類別
部会
セミナー・講習会
研究会
交流会
講演会
シンポジウム
視察会・見学会
商談会・展示会
説明会・面談会
検定試験
相談会
その他
–
お得なイベント
無料イベント
会員限定で無料のイベント
会員優待(会員無料)のイベント
会員限定で有料のイベント
会員優待(会員割引)のイベント
A
ホーム
ú
経営・実務
ú
融資・資金繰り
ú
がんばる企業を応援する 上手に活用しよう 有利な資金調達法 ~自社に合った融資メニューが見つかる!
é
前のページに戻る
がんばる企業を応援する 上手に活用しよう 有利な資金調達法 ~自社に合った融資メニューが見つかる!
-中小企業と創業者のための公的融資制度説明会と個別相談会-
大阪府は、中小企業を対象にした融資制度を実施しています。
また、中小企業の設備投資、新分野進出や事業転換などへの取り組みを積極的に支援するため、「チャレンジ応援資金(金融機関提案型)」において様々な融資メニューを設けています。
大阪商工会議所は、これらの有利な公的融資を大阪府内の中小企業や創業者の皆さまなどにご活用いただきたく、大阪府、7つの金融機関、大阪信用保証協会と連携し説明会を開催します。
あわせて実施する個別相談会では、複数の金融機関等との個別相談が可能です。
様々な環境変化に柔軟に対応し今後の成長につなげるために、ぜひお役立てください。
開催日時
2026年6月10日(水)
開催時間 等
【説 明 会】13:30~15:30
【個別相談会】15:30~17:00
場所
大阪商工会議所 6階 白鳳・桜の間
x
地図情報はこちら
対象
経営者(社長・役員)
協力
大阪府
参加費
無 料
参加資格
大阪府内の中小企業、創業予定者、創業後間もない方など
※個別相談会は、さらに以下の要件に該当する方のみ受け付けます
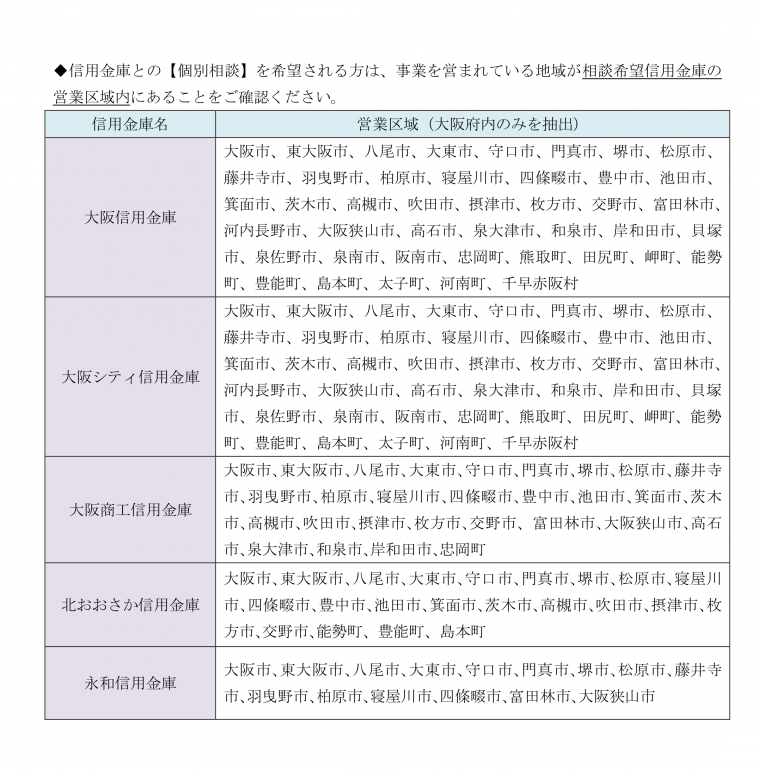
(1)信用金庫…相談する信用金庫の大阪府内営業区域内で事業を営む方(下記表参照)
(2)大阪信用保証協会…創業をお考えの方、または創業5年未満の方
(3)日本政策金融公庫…創業をお考えの方、当公庫と取引のない方など
信用金庫営業区域
定員
説明会 100名 個別相談会 25社 (事前申込制、先着順 ※説明会は1社1名まで)
開催内容
【説 明 会】
(1)大阪府の制度融資とその特色について
大阪府商工労働部 中小企業支援室 金融課
(2)
チャレンジ応援資金(金融機関提案型)
融資メニューと事例紹介
大阪信用金庫、大阪シティ信用金庫、大阪商工信用金庫、
北おおさか信用金庫、永和信用金庫、関西みらい銀行
(3)大阪信用保証協会の各種保証制度について
(4)日本政策金融公庫・国民生活事業の融資制度について
(5)大阪商工会議所 専門家派遣制度について
【個別相談会】
大阪信用金庫、大阪シティ信用金庫、大阪商工信用金庫、
北おおさか信用金庫、永和信用金庫、関西みらい銀行
大阪信用保証協会、日本政策金融公庫、大阪商工会議所
★ご参加の方に、公的融資制度の紹介冊子をお渡しします。
お願い
(1)新型コロナウイルス感染拡大の状況により、実施方法等の変更、または開催延期もしくは中止の場合がございます。予めご了承いただきますようお願いします。
(2)本事業は大阪府の補助金を受けて開催しますので実施報告が必要なため、ご参加の方には必ずアンケートのご提出をお願いいたします。
お申込み方法
必要事項をご記入の上、下記よりお申込みください。
※個別相談をご希望の方は、改めて送付するエントリーシートのご提出をお願いします。
※受講票を開催日の1週間前に申込者様あてに送付します。
ú
お申し込みフォームへ
個人情報の取扱い
※ご入力いただいた情報は、大阪商工会議所が本事業の事務業務に利用するとともに、各種連絡・情報提供(eメールによる事業案内含む)に利用します。また、大阪府、参画金融機関、講師に参加者名簿として提供します。これらについては申込者ご本人に同意いただいたものとして取り扱わせていただきます。
※大商の
特定個人情報を含む個人情報保護基本方針
及び
特定個人情報を除く個人データの取り扱いに関するお知らせ
お問い合わせ先
大阪商工会議所 中小企業振興部 経営相談室
TEL:06-6944-6451 FAX:06-6944-6565
Tweet
シェアする
2026.4.17更新